
Sebastian Wallin
SYSTEMS & TECH
GAME DESIGNER
Work in progress...


2025

4 weeks

9 members
Responsibilities & Roles:
Management:
My responsibilities included data organization and a tech lead role.
System design and implementation:
I was responsible for a target system, the health system, the game mode, menus, basic player movement, among other things.
Level Design:
Responsible for making the swamp area of our level, enemy placement and set dressing.

The Game:
Røsvik is a survival action adventure with supernatural horror and mystery elements.
You play as a surveyor sent to a remote Norwegian settlement, officially abandoned due to "unstable terrain"—but locals whisper of something far darker.
Scavenge for resources, unlock mystical powers, and survive a cursed landscape haunted by mythological threats.
Game Project Theme and Constraints:
The theme/challenge for this project was:
-
To incorporate at least two game genres from a list of seven.
-
Aim for a specific target experience from five different base choices.
-
As well as research and define a target audience.
Click here to read more...
Click to hide ↓
Genres:
Our initial concept could have fit into four genres from the list:
-
Combat
-
Survival
-
Puzzles
-
Management
And while our priorities changed back and forth regarding those, our final product still have elements from all four of them.
Target Gameplay Experience:
An immersive world with mystery and horror elements, and mechanics and systems enabling emergent gameplay.
Target Audeince:
Age Range:
14-35 years of age
Gender:
Male and Female
Region:
Mostly Western
Platform:
Console and PC
Player Identity:
Intermediate to advanced players, who likes to spend their free time playing games to take a mental break from the real world.
Motivations:
Escape from boredom, immersion into a new world,
exploration and discovery from solving puzzles and progressing in the world.

Summary of Contributions
Player input and basic movement
Making input actions and mapping contexts and well as basic movement and debug functions in the player controller.
The Swamp Area
Responsible for designing the swamp area of our level, including item placement, enemy placement and most of the set-dressing.
Enemy Placement
Responsible for helping with some of the enemy placement in forest and lighthouse.
Set Dressing
Responsible for going over the set dressing in most areas and add to those that were lacking.
QA
Bug hunting, reporting, verification, prioritization, fixing, task assignment.
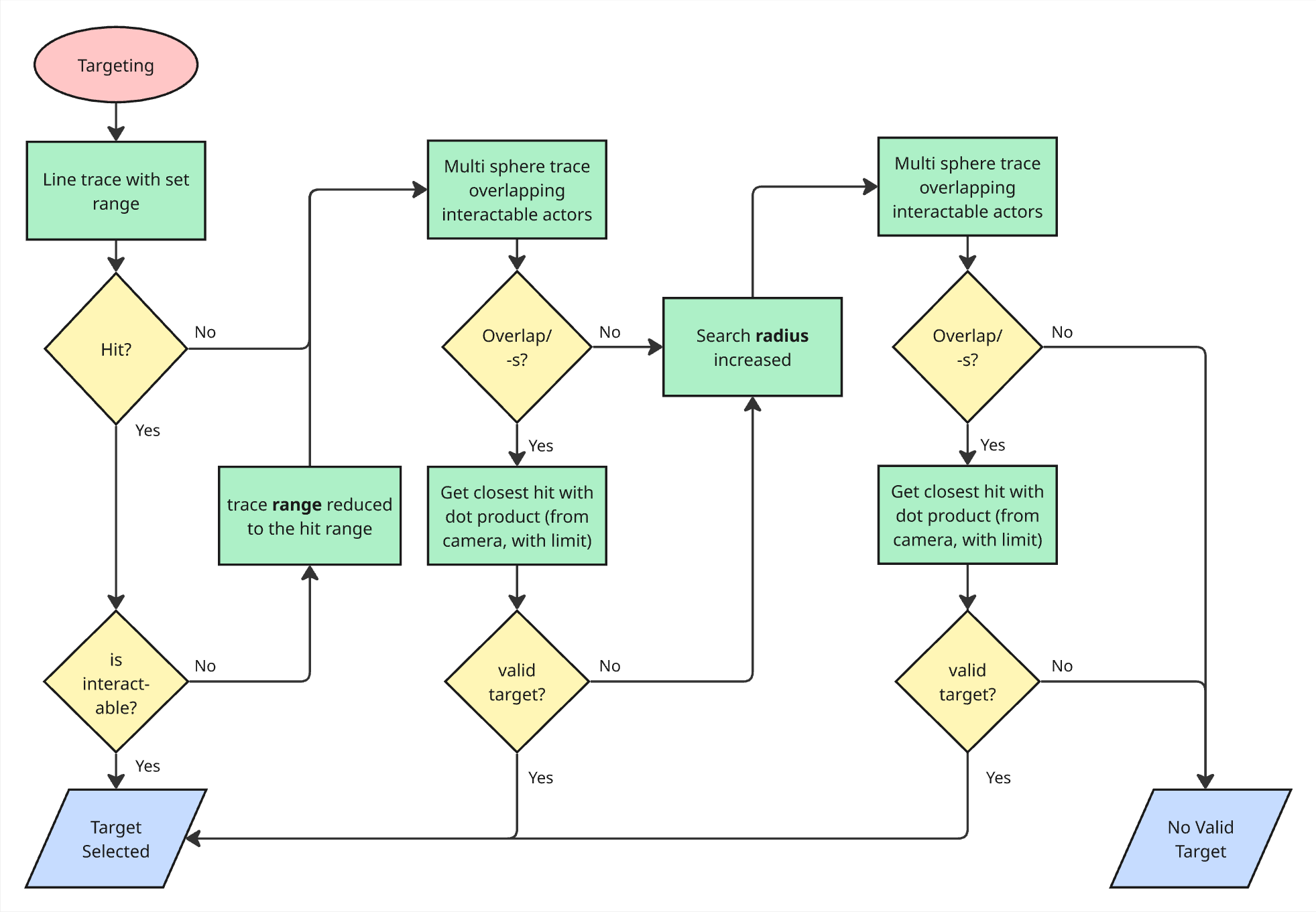
Targeting System
My technical contribution to the powers was a targeting system for one of them, to accurately determine the interactable actor nearest the center of the screen. The system consist of three possible traces and dot product comparisons.

Thrum Targeting Flowchart: (Click to make Bigger)

Thrum Targeting Flowchart:

Input Event:
Line Trace for Target or Visual Range:
Multi Sphere Trace Checking for Overlap Hits with Power Interactable Actors:
Dot Product Comparison (Comparing angles from Camera):
The Save Systems
To make the save systems easy to use, I made an interface covering any requests to load and save, as well as an interface for getting the information to and from the different actors with savable data.
The game instance is where most of the logic for the save systems are located. There is also logic for each type of actor that has savable variables as well as in the save game object.
Game Instance - Event Graph:
Player - Save Implementation:
Save Game - SaveAllData:
Health System
To make the health system easy to use, I made a general function library that covered most use cases. The Health Component has event dispatchers to update relevant behaviors and UI.
The Function Library:

My contribution to the general function library consists of 3 functions:
-
Damage Actor
-
Kill Actor
-
Heal Actor
The Health Component:

The health component keeps track of health and contains functions to alter health, deplete health, revive health, as well as a get function, and a set function for loading.
Health component - Alter Health:
Game Mode
The game mode holds the logic for managing enum game states and setting up UI for pause menu and death screen. It triggers auto-saving and handles player re-spawn data. The idea was to get everything running as quickly as possible.

Event Graph:
Toggle Pause:
Game Over:
UI
Menus:

Early on I made a Main Menu Widget with new game and quit possibilities. I later added logic pertaining to the save system and the continue option. (The scene in the background was made by our art director.)
I made a Pause Menu right after to be able to make the logic at the same time.
The Options Menu was not my responsibility at first, but most of the logic was implemented by me, and I made a save system for the settings.



Main Menu:
Pause Menu:
Options Menu:
:




T
D
(This section is under construction)
Level Design & Set Dressing
The Swamp Area:


I was responsible for the swamp area as well as the smaller areas leading to it.
In contrast to the boathouse that follows, the swamp has very little puzzles in it and focuses more on the enemies in the game.
The landscape had to be flattened before it could be made to look like a swamp and the area had to be expanded to fit everything.
I played around a lot with foliage assets to get the gnarly clusters of bushes and trees the way I wanted them.
Alter Health:
Deplete Health:
Revive Health:
Activate invulnerability:
:
:
:
:

L


T
:
:

I

:
E


T
:
:

T

Update Light Specific:
Management
Lead Tech:

We decided not to have lead roles on paper for the designers, but we each had an area we were main responsible for, mine was tech. My responsibility was to communicate with programmers and make sure the game was playable as soon as possible.
Data Organization:


To make sure were on the same page with naming conventions and folder structure me and one of the programmers made a document that contained folder structure and naming conventions and made changes to it to suit our needs.









